- 新闻中心
| 环保365开课了|盘点各国垃圾焚烧飞灰的处理方法 |
| 浏览次数:215 发布时间:2020-08-31 |
除了填埋、堆肥和综合利用外,焚烧也是目前世界各国处理城市生活垃圾普遍采用的方法之一。 由于生活垃圾焚烧处理速度快,占地面积少,减量化和无害化效果显著,因此,在我国用地紧张、生活垃圾处理压力大的一线城市,如北京、上海、广州、深圳等地,关于生活垃圾焚烧的技术发展正在逐年加快, 城市生活垃圾处理、处置中该技术所占的比重也越来越高。
虽然该法可实现垃圾的减量化和无害化, 但焚烧过程会产生大量的飞灰, 飞灰中含有可被水浸出的较高浓度的Cd、Pb、Cu、Zn和Cr等有害重金属物质和盐类,因此,如何对飞灰进行合理化处置,成了世界各国环境领域研究的热点和难题。
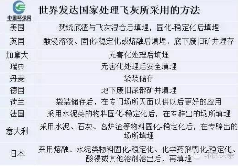
在此,盘点总结了当前世界上几大发达国家对飞灰的处理处置方法:
![]() 当前,垃圾焚烧飞灰处理技术主要有以下几种:
1.水泥固化-危废填埋场
优点:水泥固化技术工艺成熟、系统简单、易于操作,固化处理费用较低。
缺点:固化体的安全填埋处置费用高,重金属在长期稳定性也较差,处理后固化体的强度偏低。
2.飞灰熔融处理技术
优点:减容率高,一般可减至1/2~1/3(体积);熔渣品质稳定,无重金属溶出,可再生利用;可完全分解二噁英及其它有机污染物。
缺点:高温条件下会产生含有Pb、Zn、Cd等易挥发重金属的废气,需设置后续烟气处理装置;工艺复杂;能源消耗大、处理成本高。
3.飞灰水泥窑共处置技术
优点:由于焚烧飞灰可替代原料,以及水泥窑回转窑适宜处理此类的危险废物,操作工艺易于控制,污染物处理彻底,并能实现资源化利用。
缺点:飞灰必须进行适当的预处理,降低可溶盐的含量,以满足水泥生产的要求和避免重金属挥发。
4.飞灰烧结轻骨料处理技术
优点:可同时实现垃圾焚烧飞灰的无害化处理与资源化利用,不仅重金属污染物实现了有效的固定,二恶英类污染物得到彻底的分解破坏,煅烧产品具备了高强型轻骨料的特点,可应用于浇注普通混凝土和铺设路基垫层。
当然,在参考这些他山之石的同时,我们还要考虑到我国的具体实际情况。基于中国城市垃圾焚烧飞灰的性质和处理特性,焚烧飞灰的处理与利用技术必须从资源化利用和环境影响两方面加以考虑,既要考虑焚烧飞灰资源化利用的可行性,在经济成本与环境保护中找到最佳平衡点,又要使焚烧飞灰处理产物的环境特性达到所限定的标准。
|





