- 新闻中心
| 环境部对垃圾焚烧飞灰处理又出新规 |
| 浏览次数:203 发布时间:2020-09-04 |
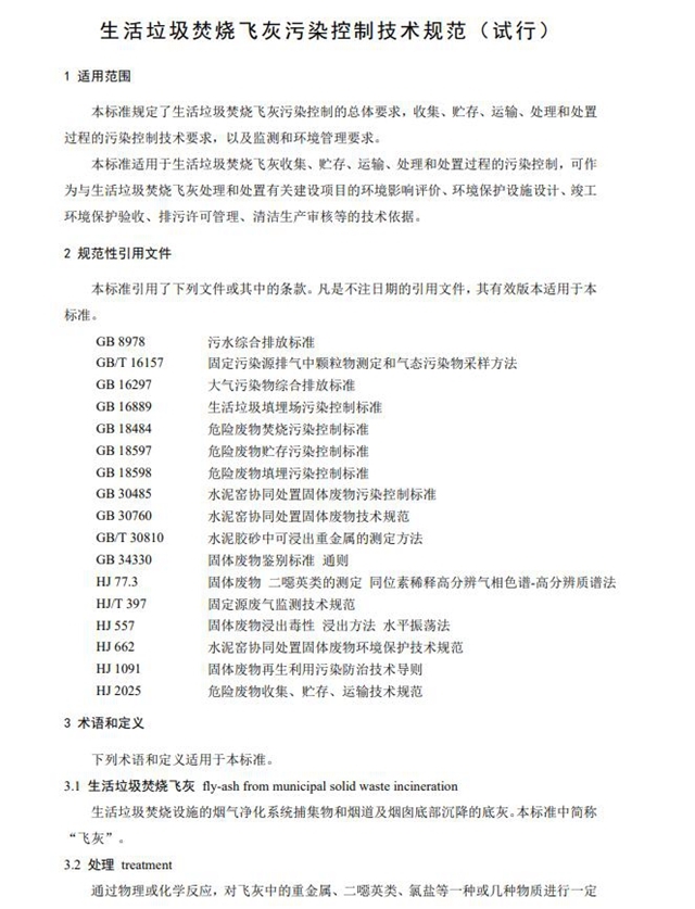
近日,生态环境部发布《生活垃圾焚烧飞灰污染控制技术规范(试行)》,其中规范和指导生活垃圾焚烧飞灰的环境管理,本标准规定了生活垃圾焚烧飞灰收集、贮存、运输、处理和处置过程的污染控制技术要求。 关于发布国家环境保护标准《生活垃圾焚烧飞灰污染控制技术规范(试行)》的公告
为贯彻《中华人民共和国环境保护法》和《中华人民共和国固体废物污染环境防治法》,防治环境污染,改善生态环境质量,规范和指导生活垃圾焚烧飞灰的环境管理,现批准《生活垃圾焚烧飞灰污染控制技术规范(试行)》为国家环境保护标准,并予公布。
标准名称、编号如下:
《生活垃圾焚烧飞灰污染控制技术规范(试行)》(HJ 1134-2020)
本标准自发布之日起实施,由中国环境出版集团有限公司出版,标准内容可在生态环境部网站(http://www.mee.gov.cn)查询。
特此公告。
生态环境部
2020年8月27日
抄送:各省、自治区、直辖市生态环境厅(局),新疆生产建设兵团生态环境局,环境标准研究所。
生态环境部办公厅2020年8月27日印发
![]() ![]() ![]() ![]() ![]() ![]() ![]() ![]() |











