- 新闻中心
| 病毒在环境卫生作业环境中的存活潜力及感染风险防控探讨 |
| 浏览次数:139 发布时间:2020-02-17 |
环境卫生作业的生活垃圾、粪便、保洁区域等均可能成为病毒传播的载体,危害日常居民生活和环境卫生作业人员的健康。归纳分析了包括SARS冠状病毒在内的一些病毒的体外生存特征,包括消毒、杀灭域值,以及环境卫生作业人员和公众的病毒暴露途径,讨论了防控环境卫生作业过程中病毒感染风险的措施。
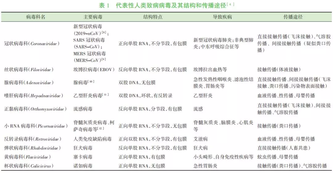
1 引言 环境卫生作业是以生活源废物收集、清运、转运和处理为手段实现环境卫生保障目标的公益事业,城乡环境卫生的作业对象包括:道路及其他公共场所清扫和保洁,生活垃圾收集、运输和处理,以及粪便收集、运输和处理[1]。环境卫生作业对象是与人体密切接触的废物或人体排泄物,在产生过程中可能附着、沾染各类致病微生物和有害物质,可能成为感染源和污染源。在环境卫生作业过程中,废物存在多种暴露场景,可能将感染源传播至作业人员和一般居民,特别是在疫情爆发期间,暴露和传播风险更需要引起关注。为避免病毒感染的危害,保护居民和环卫作业人员的健康,需要强化环境卫生作业对象感染传播的防控措施。 病毒在物体表面、粪便、尿液、水、气溶胶中能存活数小时甚至数十天。因此,环境卫生作业针对的垃圾、粪便、保洁物均可能成为病毒传播的载体,危害日常居民和环境卫生作业工作人员的健康。例如,希腊研究人员对血清样本的测试结果表明,与没有职业性接触废物的受试者相比,城市固体废物收运人员的甲型肝炎抗体阳性比例更高,但无统计学显著性(分别为40%和34%,p = 0.4)[2]。因此,环境卫生作业是疫情防控的重要环节。但是,已有的相关感染性物质防控规程一般均是明确针对从医疗机构产生的医疗废物。例如:HJ 421—2008医疗废物专用包装袋、容器和警示标志标准,GB 19217—2003医疗废物转运车技术要求(试行),《医疗废物集中处置技术规范(试行)》(环发[2003]206号),HJ/T 177—2005医疗废物集中焚烧处置工程技术规范和HJ-BAT-8医疗废物处理处置污染防治最佳可行技术指南(试行)等。但是,对于疫情爆发期间,非医疗机构或集中隔离点的居住区、办公区等日常产生的垃圾、粪便和公共设施保洁废物,环卫作业人员应如何开展环境卫生作业,公众应如何进行环境卫生防护,籍以防控病毒传播,尚缺乏明确的数据支持和操作指南,多以经验判断为主,或过于谨慎,或过于轻忽。 目前,由于尚未有2020年初引发疫情的新型冠状病毒(曾用名:2019-nCoV、SARS-CoV-2)的环境卫生研究数据。故本研究参考其他相关病毒研究成果,综述了包括SARS冠状病毒(SARS-CoV)在内的一些病毒的体外生存特征,包括消毒、杀灭域值,以及环境卫生作业人员和公众的暴露途径,讨论了防控环境卫生作业过程中病毒感染风险的措施。 2 代表性病毒的生存和杀灭特征 2.1 病毒及其传播途径 病毒是由遗传物质核酸(DNA或RNA)与蛋白质构成的非细胞形态微生物,通过在特定的活生物(即宿主)细胞内复制进行繁殖,营严格的寄生生活。在宿主细胞外,病毒能以无生命活动的生物大分子状态存在,并长期保持其侵染活力;遇到宿主细胞,则通过吸附、侵入和脱壳、生物合成(核酸和蛋白质)和装配、释放子代病毒而显示其典型的生命特征。病毒的结构包括由核酸构成的核心(基因组)和包围着核心的衣壳(蛋白质)。有些病毒(如冠状病毒)在衣壳外还覆盖着一层嵌合了蛋白质或糖蛋白的类脂双层膜,称为包膜。包膜的结构与病毒的宿主专一性和侵入等功能相关[3]。 表1列出了代表性人类致病病毒及其结构和传播途径[4]。病毒可侵染原核生物和真核生物。按照寄生宿主的不同,可分为细菌病毒(噬菌体)、植物病毒、昆虫病毒和动物病毒。病毒对宿主细胞的侵染和生命活动常导致寄生细胞的裂解,从而引发疾病。与人类疾病相关的病毒属于动物病毒的范畴,如可引发呼吸道疾病的冠状病毒[5]。病毒可通过不同途径在宿主个体之间传播。主要包括:①接触传播,直接或间接接触(或吸入)传染源(患者)的血液、分泌物(汗液、唾液、眼泪、母乳、精液或阴道分泌物等)、呼出的气体或飞沫、呕吐物、排泄物(粪便、尿液)、内脏器官等,病毒可经由皮肤、呼吸道或黏膜(眼结膜、口腔粘膜)而感染易感者[6];②气溶胶传播,气溶胶是由固体或液体小质点(如患者传染源喷嚏、咳嗽、说话的飞沫)分散并悬浮在气体介质中形成的胶体分散体系;③蚊虫传播,通过蚊和蜱虫叮咬而传播;④母婴传播,通过胎盘、产道、母乳喂养等方式由母亲传播到婴儿[7]。 2.2 代表性病毒在不同环境介质中的存活时间 病毒的存活时间取决于离体状态下的抵抗力,即在细胞外,病毒体结构及活性基团对不利因素的适应性。受胞外环境中一系列因素的影响,包括生物因素(病毒结构、其他微生物的存在、有机物)、物理因素(温度、湿度、紫外线)和化学因素(pH、盐度、抗病毒物质)等[13]。 表2详细列举了文献中包括冠状病毒在内的一些动物传染病毒在粪便、尿液、垃圾、水、物体表面等介质中的存活特征。根据SARS-CoV在不同材质物体表面的加标实验结果表明,感染性物质的浓度较高时,室温条件下SARS-CoV在干净干燥的纸、防渗透一次性材料(PPE防护服,聚丙烯材质,聚乙烯涂层)和棉质布料上的存活时间分别可达24 h、2 d和24 h;而浓度低时,仅分别存活5 min、1 h和5 min[14]。受牛冠状病毒(BCoV)污染的蔬菜表面,在4 °C条件下,BCoV可存活2~14 d[15]。而SARS-CoV在水中的存活时间更长,20 °C条件下,在医院污水、市政污水、去氯自来水中均能存活3 d;在磷酸缓冲溶液中更是大于14 d[16]。室温条件下,呼吸道样本(鼻咽抽吸物、喉咙和鼻拭子)中的SARS-CoV可存活7~10 d;4 °C时可超过27 d[14]。根据上述数据推测,含水率低的垃圾成分可能有利于缩短病毒的存活时间,有利于降低病毒传播的风险。因此,避免投弃和收运过程中干湿垃圾成分相互沾污,避免受感染性物质污染程度高的废物与污染程度低或未受污染废物的相互沾污,进而采取废物分类分流措施,应有利于防控生活垃圾作业过程中冠状病毒的感染风险。 20 °C时,SARS-CoV在粪便中的存活时间可达3 h至5 d[14, 16];4 °C时,则可大幅延长至17 d以上[16]。该病毒在尿液中的存活时间更长,无论是20 °C还是4 °C,存活时间均超过了试验时的17 d[16]。埃博拉病毒(EBOV)在尿液中的存活时间也是长于在粪便中的,约为后者的2倍,达30~64 d[17-18]。但是,猪瘟病毒(CSFV)在猪粪中的存活时间反而高于在猪尿中[19]。在低浓度牛粪悬浮液中,BCoV的存活时间反而高于在高浓度牛粪悬浮液[15]。因此,还不能确定粪便和尿液两者哪一个的病毒传染风险更高,是否需要粪尿分流。但是,依然可推测出病毒在粪尿中的存在时间高于其他环境介质。因此,在疫情爆发期间,粪尿沾污垃圾(例如:成人和婴儿尿布、卫生巾、公共厕所中的废纸篓投弃物)应与其他生活垃圾分类分流处理。 而且,无论何种病毒和环境介质,温度的影响均极其显著,低温会大幅延长病毒的存活时间。CSFV的存活时间可由5 °C时的66 d,缩短至20 °C时的4.8 d,在30 °C时仅0.85 d[19]。因此,在冬季低温条件下,环境卫生作业的病毒防控更为严峻。 高pH似乎会延长病毒在粪便中的存活时间,但目前仅有1篇文献述及pH的影响。研究人员发现,SARS-CoV加标试验中,粪便样本pH为 6~7,病毒在20 °C时的存活时间为3 h;粪便样本pH为 7~8、8和9,病毒存活时间分别为6 h、1 d和5 d[14]。脊髓灰质炎病毒在pH 为 9的粪便样本存活时间也高于pH为 6~7样本[14]。但是,pH的影响规律还需要更多的研究证据。如果低pH确实有利于缩短病毒存活时间,则分类湿垃圾在收集贮存运输时可能形成的低pH环境(pH4~6)就可能对于病毒防控是有利的。 而且,尿液的储存浓度和温度对于致病菌和病毒的存活时间影响很大。尿液中的氨浓度高,会影响微生物活力。因此,延长尿液存留时间有利于灭活微生物。研究发现,氨的阈值浓度约为40 mM NH3(例如,2.1 g/L NH3-N在24 °CpH为8.9的环境中),低于该阈值,所有研究的微生物(鼠伤寒沙门氏菌,粪肠球菌,鼠伤寒沙门氏菌噬菌体28B、MS2和Φ×174)均会持续更长的时间,而与温度(4、14、24、34 °C)无关。上述结果表明,尿液稀释率(研究了尿水比1:0、1:1、1:3)对于病原体灭活非常关键。在低于20 °C的温度下,噬菌体数量减少非常缓慢。因此,在低于20 °C下存留的尿液中含有依然保持感染性病毒的风险很高[20]。 2.3 病毒污染物的杀灭域值和消毒要求 表3 列示了数种消毒剂、洗涤液对病毒的灭活效果,分析了反应时间、药剂种类和浓度的影响。 常用的以丙醇、乙醇、苯扎氯铵等化合物配制的洗手液作用30 s后,SARS-CoV的杀灭对数值均为4.25以上[23]。杀灭对数值,或平均对数折减因子,即Log10Reduction Factor,反映了处理措施灭活微生物的效力[24],杀灭对数值≥3~4可认为病毒清除有效[23]。1%浓度的家用洗涤剂室温下作用5 min后的杀灭对数值即可达4;延长作用时间至10、20、30 min后的灭活效果未见显著提升[14]。各类表面消毒剂均可使SARS-CoV的杀灭对数值超过3.25;但是,将作用时间从30 min延长至60 min后的灭活效果相同[23]。 在相同条件下,次氯酸钠对SARS-CoV的灭活效果要优于二氧化氯[16]。10 min消毒时间后,次氯酸钠溶液(10 mg/L氯)的余氯(0.4 mg/L)可达到SARS-CoV的基本灭活要求。但是,若要使得SARS-CoV、f2噬菌体(一种病毒指示物)、大肠杆菌的灭活效果均能达到100%,则次氯酸钠溶液需浓度40 mg/L氯、消毒时间30 min、余氯0.82 mg/L[16]。研究数据也表明,采用含氯化合物进行化学消毒时,SARS-CoV要比大肠杆菌和f2噬菌体更容易灭活[16]。 最近,研究人员[25]在瑞典克尼夫斯塔大型污水处理厂进水中鉴定出了腺病毒、诺如病毒、沙波病毒、副猪病毒、戊型肝炎病毒、星状病毒、pecovirus、小核糖核酸病毒、细小病毒和gokushovirus。发现该污水处理厂采用的处理工艺(活性污泥法+氯化铁化学处理+澄清池)能将除腺病毒和细小病毒外的其他所有病毒浓度降低1~4个数量级;进一步补加臭氧(添加量6 mg/L,实测进水中1~3 mg/L,出水中0.1~0.3 mg/L)处理环节后,能再减少1~2个数量级(腺病毒效果差一些)。这项研究结果表明,通过常规污水处理工艺可以降低几乎所有病毒的数量;进一步采用臭氧处理后,上述几种病毒的数量可以降低到检测限以下。 3 环境卫生作业过程的病毒传播途径及防控方法 3.1 病毒传播途径 由上述致病病毒生理特征的初步分析结果可知,以冠状病毒代表的呼吸道疾病病毒沾染至环境卫生作业对象后,不能增殖。但是,除非执行严格的消毒程序,病毒可以长时间(一般为数天)保持感染潜力;病毒通过环境卫生作业过程传播的主要途径是接触和气溶胶传播。因此,环境卫生作业时的病毒传播环节,主要包括:收集点、清运过程和处理处置过程。 1)收集点:包括道路保洁、公共设施卫生保洁、垃圾桶和垃圾箱房等。在这些场所,病毒源为可能沾染于垃圾表面的残存,主要传播途径为接触和气溶胶传播,传播对象包括环卫作业人员和公众。在低温、低湿度条件下48h后,中东呼吸综合征冠状病毒(MERS-CoV)仍可被检出,其气溶胶化过程中的稳定性未见降低[26]。在20 °C、湿度50%时,人类冠状病毒HCV/229E在气溶胶颗粒中的半衰期最长为(67.33± 8.24) h;湿度30%时,可减至(26.76± 6.21) h;湿度50%时,6 d后还能检测出20%感染性病毒;低温6 °C时的HCV/229E病毒存活时间远高于20 °C[27]。另一有关湿度影响的研究也指出,冠状病毒TGEV在气溶胶状态下存活更久[28]。而垃圾收集点的生物气溶胶暴露水平较高,微生物细胞浓度可达105~106 个/m3[29]。目前,尚无垃圾收集点气溶胶影响范围的研究数据。但是,根据垃圾堆肥处理设施的生物气溶胶研究结果,在处理设施下风向150~1400 m依然能检测到源于该处理设施的指示微生物[30],气溶胶影响范围取决于微生物类型和气象条件。因此,防控垃圾收集点的病毒传播对于公众应以切断气溶胶传播途径为主,而作业人员则既要防范气溶胶传播,也要隔绝直接接触途径。 2)清运过程:涉及装载、运输、转运转载,以及容器、车辆和相关场地保洁。这些场所的病毒源与收集点相同,传播途径也相似。一般公众无需因垃圾投弃等行为接近这些场所和装备至气溶胶影响范围,因此,传播对象主要是环卫作业人员;但是,垃圾转运站等设置收集和强制排气的场所,排气口是气溶胶释放的集中点,传播范围也会比自然通风场所更大,是必须防护的位置。 3)处理处置过程:目前,我国城市、县、镇(乡)涉及的垃圾集中处理处置设施主要是焚烧发电、卫生填埋、生物处理(好氧堆肥和厌氧消化)。其中,大型焚烧发电设施内垃圾临时储存场所(储坑)的气体经负压收集至炉膛燃烧后排出,垃圾气溶胶应该可以有效控制;好氧堆肥处理[31]和填埋作业[32]时,甚至是厌氧消化厂操作(尤其是预处理工艺环节)区[33]均存在气溶胶释放途径。大型堆肥处理设施的排气一般经收集后处理排放,一些采用自然通风的小型堆肥设施和填埋场的气溶胶则为无组织释放,因作业规模和地形、气象条件的不同而有特定的影响范围;如上所述,其气溶胶影响范围可达150~1400 m(研究数据仅有细菌和真菌,未见病毒研究数据)[30]。 粪便处理方面,环卫作业涉及的主要是化粪池清运、输送和粪便处理厂作业。上述作业过程中的病毒传播途径基本对应于生活垃圾收集、清运和处理处置。 3.2 防控方法 在非疫情爆发期间,居民生活环境的致病病毒量极低。环卫作业过程的病毒传播风险主要出现在相关疫情的爆发期,在疫情爆发区域人群中的病毒感染者和携带者大增,环卫作业对象沾染病毒的风险也将大幅度提高,病毒通过环卫作业过程传播的风险激增。为避免环卫作业成为疫情防控的盲点,必须依据健康安全的要求和资源动员的可能予以系统防控。 1)原则:分级防控。环卫作业对象病毒传播的风险与排出人群相关,需要分类分级防控。首先,应区分为医院内和医院外;按风险水平由高至低,医院外又可分为隔离观察点、居家隔离观察家庭、公共场所一般居民区。 2)收集防控:医院(院内)产生的废物,无论是明确受污染的废物,还是未受污染(不明确)的废物,在疫情爆发期均应纳入医疗废物管理。对特定场所(集中隔离观察点)的生活源废物实施特殊管理,也应纳入医疗废物管理,实施密闭化收集和运输。居家隔离观察家庭的生活垃圾应消毒后,单独密闭收集和运输;人员流动性较大的公共场所,生活垃圾收集点应及时清理,运输车辆应与其他场所和一般居民区分开,运输信息(时间、路径等)应登记在案。疫情期间,一般居民区的收集点应告知居民垃圾投弃时必须佩戴口罩,收集点提供手部消毒液和冲洗水,鼓励居民戴手套投弃垃圾。接触垃圾的环卫作业人员应根据风险水平分级穿戴个人防护器具。收集容器应在每次清空后彻底清洁再以消毒剂消毒处理。 3)运输、处理处置防控:各类垃圾可能暴露场所应严格封闭管理,包括周边缓冲区(例如,生活垃圾填埋场和焚烧厂按环境影响评价结果划定的周边污染防护区域)不准非作业必要的人员进入。垃圾运输过程,随车人员应观察是否有地面滴漏,发现滴漏的,应立即通知环卫部门对路面进行局部消毒处理,运输任务结束后,及时清理消毒车厢。转运站和生物处理设施的集中排气处理装置出口宜设置消毒段,可采用臭氧等技术进行消毒;臭氧剂量0.34~1.98 min·mg/m3和0.80~4.19 min·mg/m3时对气溶胶化噬菌体MS2、phiX174、phi6和T7的灭活效率可分别达到90%和99%[34];焚烧发电厂在疫情爆发期不得停产检修,严格控制垃圾储坑负压操作;填埋场在填入作业结束后,应及时喷洒消毒剂,及时覆盖,覆盖面应再喷洒1遍消毒剂。 4)粪便清运防控:医院外固定隔离观察点应具备粪便直排污水管网的条件;同时,对连接井等可能的气体释放位置加强消毒处理。采用化粪池收集粪便的区域,应在清粪前后及时对化粪池及周边予以消毒,平时也应对盖板和井管进行定时消毒。 4 几个问题的讨论 4.1 医疗废物应急处理 疫情爆发期,在采取相关风险防控措施的条件下,纳入医疗废物管理的废物量必然显著增加。为此,2020年1月29日生态环境部印发的《新型冠状病毒感染的肺炎疫情医疗废物应急处置管理与技术指南(试行)》说明了肺炎疫情医疗废物应急处置技术路线,提出各地因地制宜,在确保处置效果的前提下,可以选择可移动式医疗废物处置设备、危险废物焚烧设施、生活垃圾焚烧设施、工业炉窑等设施应急处置肺炎疫情医疗废物,实行定点管理。将肺炎疫情防治过程中产生的感染性医疗废物与其他医疗废物实行分类分流管理。因此,生活垃圾焚烧发电设施等这些处理常规生活垃圾的设施在应急处理医疗废物时应参照医疗废物处理设施的运行规范,实施作业卫生防控。 美国国家安全委员会制定的《A类感染性物质污染的固体废物管理》[35]指南中提出,在任何条件可能的情况下,A类感染性废物应在送往医疗废物集中处理处置设施前先进行预处理。现场预处理的措施可以是高压灭菌或焚烧。埃博拉病毒污染废物的高压灭菌要求为121 °C、30 min以上。通过生物指示剂(例如:孢子)确保灭菌的温度、时间、热/蒸汽渗透是否足够灭活废物中的埃博拉病毒颗粒。焚烧炉的温度一般都能确保完全灭活埃博拉病毒,是最可靠的灭活措施。但是,要注意提高燃烧效率,确保可燃物燃烬。缺乏高压灭菌或焚烧条件时,可采用化学灭活措施。 国际传染病学会(InternationalSociety for Infectious Diseases)对于医疗机构产生的埃博拉病毒污染废物要求是:应将粪便和尿液丢弃至马桶,将便盆直接放置在加热到80 oC的自动便盆清洗消毒器中停留3 min,对便盆或小便池进行清洁和消毒。亚麻布在处理之前必须分开,并清楚地贴上标签,应该是一次性的,也可以在90 oC持续1 min清洗。 但是,2018年美国的一项调查发现,医疗废物行业亟需进行高感染性废物(A类废物)的安全作业训练。研究发现在高度感染性病原体的控制中,废物管理被严重忽略;A类废物管理的复杂性往往使处理设施不愿意接受废物;需要加强正确处理和运输A类废物的培训[36],保障安全作业。 4.2 疑似感染废物的特殊管理 美国危险废物安全管理局(Pipelineand Hazardous Materials Safety Administration)[37]对于埃博拉病毒这类属于A类废物(CategoryA)的感染性物质比常规的医疗废物提出了更严格的包装要求,即要求3层包装:第1层为防水容器,第2层为防水包装,第3层为硬质外包装。这一包装要求可以作为参考,例如:对于疑似感染废物、居家隔离观察家庭产生的生活垃圾可以采用至少2层较厚的塑料袋密封包装,并在许可条件下适当喷洒消毒液。上述废物包装时,要严禁混入碎玻璃、笔尖、针头等尖锐物(应胶带包裹后再放入),降低污染物泄露风险。 4.3 农村的特殊管理措施 我国农村环境卫生作业对象中除了与城市相同的以外,尚有一些特定的对象。其中,与病毒传播密切相关的,一是家庭和公共厕所化粪池,二是易腐垃圾就地处理设施。 首先,对于与城市相同的农村环境卫生作业对象,均应实施与前述相同的风险防控措施。对于化粪池管理,在疫情高发区域,建议暂时关闭公共厕所,清空化粪池并消毒;有感染人员的家庭化粪池,应清空并彻底消毒,以后,家庭其他成员的粪便和尿液应消毒后排入化粪池,化粪池排水通过农村污水处理设施处理的,应相应关闭排水管。对于易腐垃圾就地处理设施(包括:厌氧处理、堆肥、制饲料等工艺)均应暂时关闭,并设置防止人员接近的标志和障碍物。 4.4 加强疫中疫后的同步和回顾研究 病毒种类多、变异性强,新的未知疫情客观上会不断出现。应把每次疫情作为增强认识水平、提高应对能力的机遇,在疫情期间使用控制手段,实时验证效果,提高控制水平;疫情后应认真总结控制方法,加深机理认识,提升规范标准,不断提高应对能力。 参考文献(略) 第一作者:吕凡(1979—),研究员,博士,主要从事固体废物处理与资源化研究。已发表第一和通信作者期刊论文73篇。E-mail:lvfan.rhodea@tongji.edu.cn。 通信作者:何品晶(1962—),教授,博士,主要从事固体废物处理与资源化研究。已发表第一和通信作者学术期刊论文480篇。E-mail:solidwaste@tongji.edu.cn。
|





.jpg)
.jpg)
